寒风凛冽的冬日里,位于苏州的一座综合体育馆却热浪翻涌——并非因为传统意义上的体育盛会,而是首届“人形机器人运动挑战赛”正式打响。伴随裁判员一声哨响,身着统一球衣、拥有灵巧“四肢”的人形机器人们在篮球场上奔跑、传球、投篮,动作略显生涩,却极具未来感。看台上,来自全国各地的科研团队、投资机构以及体育产业从业者正紧盯场内局势,这一幕也象征着:中国人形机器人产业,已经悄然驶入了发展的快车道,并开始与体育产业深度交汇。
对于体育迷而言,机器人上场“打球”,曾经只存在于科幻电影画面中,如今在中国已经跑进真实赛场。来自深圳的一家机器人企业带来一支由5台人形机器人组成的“球队”,他们可以在无外部遥控的情况下完成简单战术配合:中路突破、两侧掩护、快下接应,一套战术执行下来,现场掌声此起彼伏。“从实验室到球场,我们只用了不到两年时间。”项目负责人介绍道,“这背后是中国人形机器人关键技术和产业链能力的全面提升。”体育竞技,正在成为检验人形机器人稳定性、灵活性和智能决策能力的天然场景。

近期,人形机器人屡屡登上科技和财经版头条:从头部科技企业发布新一代通用人形机器人平台,到多地密集出台扶持政策,再到资本持续加码,人形机器人赛道炙手可热。而体育场馆之所以率先迎来“机器人选手”,正是因为运动项目对平衡、协调、感知和实时决策的高要求,与人形机器人研发的核心技术方向高度一致。一名参与赛事的高校教授表示:“如果一个人形机器人能在高对抗、高不确定性的体育场上安全灵活地完成任务,它在其他服务和工业场景中就更具可靠性。”可以说,体育成为了中国人形机器人走向规模化应用前的重要“试验场”和“展示台”。
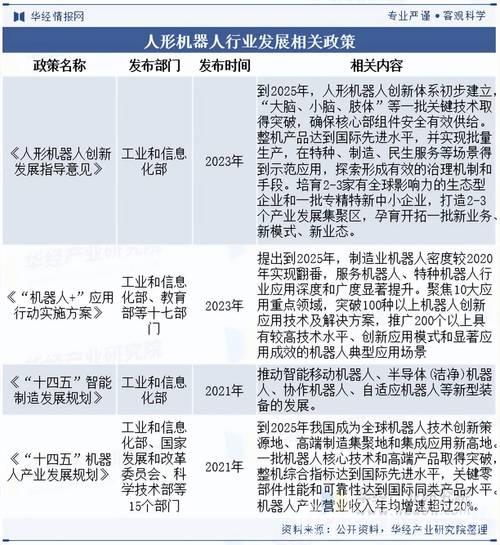
从国家层面看,人形机器人已被视作继新能源汽车、智能车、智能制造之后的又一战略性新兴产业。多份产业规划文件中,人形机器人与通用人工智能、智能制造被并列为“未来产业三大方向”。政策东风之下,各地正在打造“人形机器人+体育”创新基地,有的布局机器人在智慧体育场馆中的安保巡检、赛事辅助裁判,有的探索机器人担任体测助手、康复理疗助手乃至青训陪练。“中国体育进入全民健身与体育强国建设的新阶段,智能化和数字化是绕不过去的趋势,人形机器人正好踩在时代节点上。”一位体育产业研究者分析道。
在这次“机器人运动挑战赛”上,除篮球项目外,还有短跑竞速、障碍穿越、乒乓球对打等多个项目。短跑赛道上,人形机器人在发令声响起后快速启动,尽管速度还远不及专业短跑运动员,但起跑稳定性和步态控制较前一年已有肉眼可见的提升;障碍赛中,机器人需要在限定时间内完成跨栏、转身、躲避移动障碍物等动作,一旦平衡控制算法稍有失误,就可能“当场扑街”。正是这些高难度项目,将中国人形机器人企业在关节伺服、电机控制、轻量化材料和实时感知算法上的创新推向极致。多家参赛企业负责人坦言:“为了应对体育场景的复杂度,我们把机器人各部位的冗余设计、安全策略和故障自诊断能力全都提升了一个等级。”
体育训练场景同样蕴含着广阔想象空间。在北京某国家级训练基地,一款国产人形机器人已经开始参与到青少年足球训练中。它可以根据教练预设的战术路径扮演“假想防守队员”,在固定区域进行拦截与压迫,这种“不会累、不会情绪化、可重复”的防守对象,让教练可以更加精确地布置针对性训练。“以前要模拟某种特定防守套路,需要十几名队员配合,如今一个程序就能完成,球员可以反复在同一场景里练习突破方式。”基地技术负责人表示。随着视觉识别和策略规划算法不断成熟,未来人形机器人还可能为田径、羽毛球、网球等项目提供个性化对练和战术推演服务。
对于庞大的中国体育消费市场而言,人形机器人同样具备“刷脸”的潜力。大型综合体育场馆里,身型接近成人的人形机器人可兼任引导员、讲解员和应急联络员,既能通过语言和手势为观众指路,也能在突发情况时配合安保团队进行有序疏散;青少年体育培训机构中,人形机器人可以执行出勤登记、动作示范、风险提醒等辅助工作,使教练能够把更多精力放在个别指导和技术提升上。部分地方已经在马拉松、城市定向赛中试点引入人形机器人“志愿者”,负责赛道信息播报、医疗点位提示,成为一道独特的赛场风景线。
值得注意的是,中国人形机器人产业之所以能够快速驶入快车道,与其完整的制造业基础和快速迭代能力密不可分。高精度减速器、电机、控制器、传感器等关键零部件正逐步实现国产化突破,成本曲线开始出现“拐点”。业内有判断认为,未来五年内,人形机器人整机成本有望大幅下降,进入部分体育场景的“可承受区间”。与此体育产业自身正在经历从“门票经济”向“科技+内容+服务”升级的过程,对于能够提升观赛体验、优化训练效率、增强赛事安全的技术形态保持高度开放态度,这也进一步加速了人形机器人在体育领域的落地。

必须看到的是,人形机器人距离大规模商业化应用仍有距离。相较于精英运动员,人形机器人的反应速度、爆发力、灵活度仍然存在明显差距,在长时间对抗中的稳定性也有待验证;在与人群密集的赛事环境交互时,如何保证绝对安全,避免因算法或硬件故障引发意外,是监管部门和企业都高度重视的问题。业内人士呼吁,应尽快在国家和地方层面建立与人形机器人相关的安全标准、测试规范和准入机制,尤其是在体育场馆等人流密集场景,要在“敢用”“好用”和“安全可控”之间找到平衡。
从产业视角回望当前,“体育+人形机器人”的热度只是一个缩影,更大的浪潮正在酝酿。无论是推动机器人具身智能的突破,还是打造具有国际竞争力的人形机器人产业集群,中国都已按下“加速键”。而体育赛场,凭借其天然的关注度和极具挑战性的应用场景,不仅为人形机器人企业提供了绝佳的“试炼田”,也为观众呈现了科技与体育交织的新图景。或许在不远的将来,当我们走进球馆、跑进赛道、坐上看台,身边那些挥手示意、递上饮料、进行战术讲解的“助手”,早已不再是人类教练或志愿者,而是一台台由中国自主研发的人形机器人。中国人形机器人产业驶入快车道的也正悄然重塑体育的训练方式、赛事形态与观赛体验。
